| Date | Version | Changes |
|---|---|---|
| 2022-01-20 | v1.0.0 | |
| 2025-10-17 | v1.1.0 | Moved from Confluence |
This workflow describes how to handle change requests. Support issues that fall under change requests are
- New features
- Changes to existing functionality
- Extensions
- Integrations
Please see other workflows for service requests and problem reports.
Key Performance Indicators
- Time lapsed in Waiting
- Time lapsed to Completed
- Proportion of Resolved Issues
- Time in Working
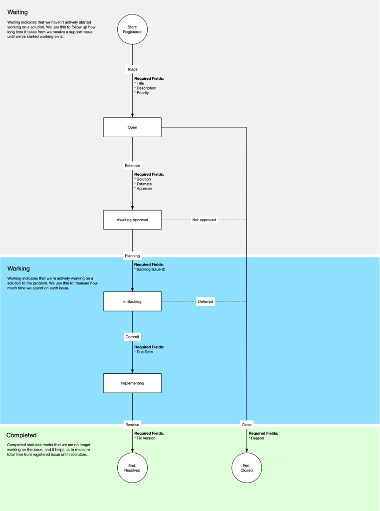
The Workflow
Change Request Workflow focuses on simplicity while maintaining high amount of Flow.
These are the statuses.
| Status | Description | Transitions |
|---|---|---|
| Registered | Issue has been created by reporter. | Triage |
| Open | Issue has been triaged and is waiting to be handled. | Estimate, Close |
| Awaiting Approval | Issue has been estimated and a solution and quote has been given to Approver. | Planning, Close |
| In Backlog | The quote has been approved and the issue has been added to the backlog. | Commit |
| Implementing | The issue is in development. | Resolve |
| Resolved | The issue has been resolved. | |
| Closed | The issue has been closed. |
These are the transitions
| Transition | Description | Fields |
|---|---|---|
| Triage | Verify that the issue has required information and all the requirements needed for estimation.Verify that the issue doesn’t belong to another workflow. | Title, Description, Urgency, Priority |
| Estimate | Estimate the issue and give a quote on how much it will cost to implement the change. | Solution, Estimate, Approver |
| Planning | Adding issue to the development backlog. | Backlog Issue ID |
| Commit | Start development of the issue and set a due date. | Due Date |
| Resolve | The issue is solved and deployed to production. A fix version is posted back to the reporter. | Fix Version |
| Close | The issue is being closed. The reason is posted back to the reporter. | Reason |

